12月9日,由广东省教育厅主办的2018年广东省健美操啦啦操锦标赛在广东外语外贸大学体育馆举行。本次比赛是有史以来规模最大的一次,参赛单位达55所高校,参赛人数1554人,永利官网所在的丙组(高职组)有22所高校参加。
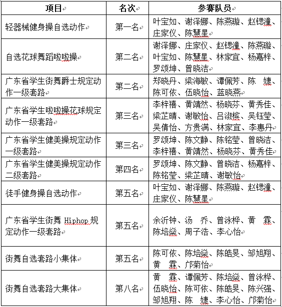
本次比赛,在学校领导的大力支持下,永利官网健美操队参加了“轻器械健身操自选动作”、“自选花球舞蹈啦啦操”等共10个项目的角逐。经过一天紧张激烈的比拼,永利官网健美操队获得第一名1项、第二名2项、第三名2项、第四名1项、第五名3项、第八名1项,团体总分获得第二名,教练员尹富兵老师获得了组委会颁发的“优秀教练员”称号。
为参加此次比赛,健美操队所有队员提前两个月开始集训(每天中午12:30-13:50;晚上18:30-22:00),风雨无阻,每个队员都按时到训,积极参训,队内团结,气氛融洽,很好地展现了永利官网健美操队的良好精神风貌。