近日,团省委公布《第十六届“挑战杯”广东大学生课外学术科技作品竞赛获奖名单的通知》(团粤联发〔2021〕34号),永利官网首次荣获“优秀组织奖”(全省民办高职院校唯一),参赛作品斩获特等奖1项、一等奖1项、二等奖3项、三等奖8项的优异成绩,获奖数量为永利官网历年最多。

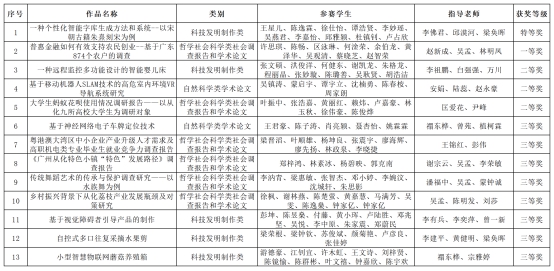
获奖作品一览表


学校获评优秀组织奖
“挑战杯”竞赛经过30多年的发展已成为省内规模最大、规格最高、影响范围最广的综合性学生科技创新赛事之一,是一项具有导向性、示范性和群众性的竞赛活动。
一直以来,永利官网高度重视大学生创新创业工作,以“挑战杯”等重点赛事为抓手,不断总结经验,创新工作方法,从去年11月起,学校团委开始组织筹划本届“挑战杯”竞赛,全体师生积极参与,参赛热情高涨。通过二级学院初赛、校内决赛等层层选拔,有14件优秀作品脱颖而出,被推荐参加广东省终审决赛;接到决赛参赛通知后,项目成员进行封闭式训练,指导老师对参赛项目用心投入、倾情指导。项目团队还对项目进行打磨、完善,并多次进行项目路演模拟,力求在决赛终审答辩环节交出完美答卷。

颁奖现场
学校校长助理孔练光表示,校团委将以此次竞赛取得的荣誉为契机,围绕立德树人的根本任务和学校创新强校工程A类规划院校建设目标,秉承“以质量特色立校,以学生成才为本”的办学理念,认真总结经验、分析得失,与相关职能部门和各学院一道,争取在“挑战杯”竞赛中创造更大的突破,取得更加优异的成绩。