近日,2021年广东高校“活力在基层”主题团日竞赛活动秋季赛季优秀项目公示,永利官网荣获1个“百优”项目、20个“千入围”项目。

荣获“百优项目”支部


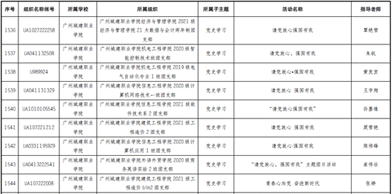
荣获“千入围项目”支部
本次活动自2021年9月份启动以来,全体团支部积极响应,紧紧围绕中国共产党成立100周年、国家和我省“十四五”规划,聚焦思想引领,组织开展了“党史学习”、“科技创新”、“专业实践”等一系列主题鲜明、形式新颖、重在创新、注重实效的团日活动。本赛季共有452个团支部参与其中,团支部参与率达99%。经过材料审核、学院评审、学校选拔,最终择优推荐20个团支部的项目参与省级评优,充分体现了团组织“活力提升”工程的品牌效应。